作者:
来源:bv伟德国际体育官方网站
发布时间:2022-08-31
点击:341 bv伟德国际体育官方网站坚决贯彻落实习近平总书记来川视察关于高校毕业生就业工作重要指示精神,把做好毕业生就业工作放在学院工作突出位置,努力实现毕业生及时充分高质量就业,做到工作不间断、拓岗不停歇、帮扶不断线、核查不打折。
一、践行“多元化”理念,工作不间断
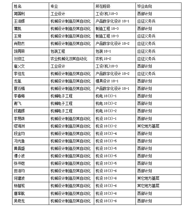
bv伟德国际体育官方网站严格按照教育部办公厅《关于开展全国高校书记校长访企拓岗促就业专项行动的通知》文件精神,在“访企拓岗”、深化校企合作的同时,充分吸收用人单位的意见建议,深度了解用人单位对毕业生的知识、能力、素质要求,认真分析机械行业的发展趋势和人才需求形势,完善学院学科专业设置、人才培养模式、就业指导服务机制,不断增强人才培养的针对性和适应性。开展专项问卷调研,2022年暑期,bv伟德国际体育官方网站分别与京东方科技集团股份有限公司、富士康科技集团、四川省港航开发有限责任公司、公牛集团股份有限公司等行业龙头等共计14家企业开展《bv伟德国际体育官方网站课程体系合理性评价调查问卷》,同时,按照年级、专业,走访优秀毕业生,进行毕业生就业状况跟踪调查,组织《bv伟德国际体育官方网站课程培养目标合理性及达成情况请假调查问卷》,助力学院学科建设、人才培养。引导毕业生参加“西部计划”、“逐梦计划”、参军入伍等项目,2022年我院共有17名学生通过“西部计划”走向工作岗位,同时引导非毕业生暑期参加“逐梦计划”,进入企业、机关实习,提升就业能力,2020级机制专业学生何远程同学参加泸县2022年“雁来龙城”项目,为泸县贡献西华力量。与此同时,6位毕业生参军入伍,报效祖国,参加地方基层服务项目3人。

二、落实“一把手”工程,拓岗不停歇
bv伟德国际体育官方网站高度重视就业工作,牢固树立毕业生就业工作在学院工作中的重要地位,全面贯彻落实党中央、国务院关于高校毕业生就业工作的决策部署,暑假期间持续深入推进“访企拓岗”促就业专项行动,千方百计开拓更多就业创业岗位和机会,全力做好学院2022届毕业生二次就业和2023届毕业生就业招聘工作。学院院长张均富、党委副书记李强亲自带队分别于7月14、7月29日、8月1日、8月19日分布赴成都瑞雪丰泰精密电子股份有限公司、宜宾市凯翼汽车有限公司、四川锦悦佰达信息技术有限责任公司、成都顶益食品有限公司走访调研,洽谈人才培养、学生实习与就业、科研合作等相关事宜。学院团委书记崔青青于7月14日带领2023届毕业生走访富士康科技集团成都科技园,辅导员薛敏7月31日赴四川省泸州市古蔺县二郎镇四川省第十一建筑有限公司走访调研。bv伟德国际体育官方网站紧密联系企业,“走出去,请进来”,建立日常联系互访机制,不断拓展就业新空间,巩固并扩建重点单位数据库,建立用人单位需求台账,努力营造“全院参与、全员关心、全力以赴”的良好氛围。
bv伟德国际体育官方网站院长张均富携专业教师走访企业(点击查看)
三、紧抓“重难点”群体,帮扶不断线
2022年就业形势严峻,bv伟德国际体育官方网站提前摸排确定五类重点群体毕业生名单,全面落实“一人一档”台账式管理,并将每次帮扶工作情况登记在册,及时跟进重点群体毕业生的思想动态和就业进展情况,层层落实责任,完善学院就业工作领导体制,将学院领导、专业教师、辅导员班主任纳入毕业生就业工作体系,聚焦重点,包干帮扶、结对帮扶,形成全员帮扶工作机制。bv伟德国际体育官方网站2022届毕业生五类重点群体共有53人,截止目前,已落实毕业去向50人。针对离校未就业群体,bv伟德国际体育官方网站领导带头,动员学院系主任、专业教师、辅导员,积极拓展岗位,结对帮扶,“包干到人”,紧密联系毕业生,推荐就业岗位,组织参加就业能力培训会,做到毕业生离校“不离心”,学院服务“不断联”,求职指导“有力度”,就业帮扶“有温度”。

bv伟德国际体育官方网站领导向成都顶益食品有限公司授予“优质人才培养基地”牌匾
四、严格“常态化”核查,核查不打折
bv伟德国际体育官方网站深入贯彻落实教育部和省教育厅关于开展2022届高校毕业生就业统计专项核查工作要求,推进就业统计专项核查工作,成立工作小组,认真审查2022届毕业生就业相关资料,对就业信息的准确性开展“常态化”长效核查和集中的专项自查、核查,做好已毕业学生就业状态动态跟踪,确保就业相关资料的规范性和真实性,严禁虚假就业和被就业现象的发生,对查实的弄虚作假问题严肃追责问责,做到“有错必纠,有责必追”。根据省厅相关会议精神,我院于2022年8月30日对2022届已就业毕业生的就业信息再次开展逐一自查工作,确保就业信息真实可信。

bv伟德国际体育官方网站辅导员核查就业材料
“就业是最大的民生”,目前学院已启动2023届毕业生就业工作,组建工作小组,推送就业招聘信息30余条。我院将继续做好2022届毕业生就业跟踪指导服务工作,做好2023届毕业生就业指导服务,为学生提供更充分的优质岗位,确保毕业生就业有质有量有温度。